Do You Copy All Endings Explained
Heres a look at a small video from YouTube that could show how to trigger all the endings in Do You Copy. Is allocated for private radio communications.
Walkthrough Endings Do You Copy Wiki Fandom
Ultimate contains three endings in World of Light the games story mode.
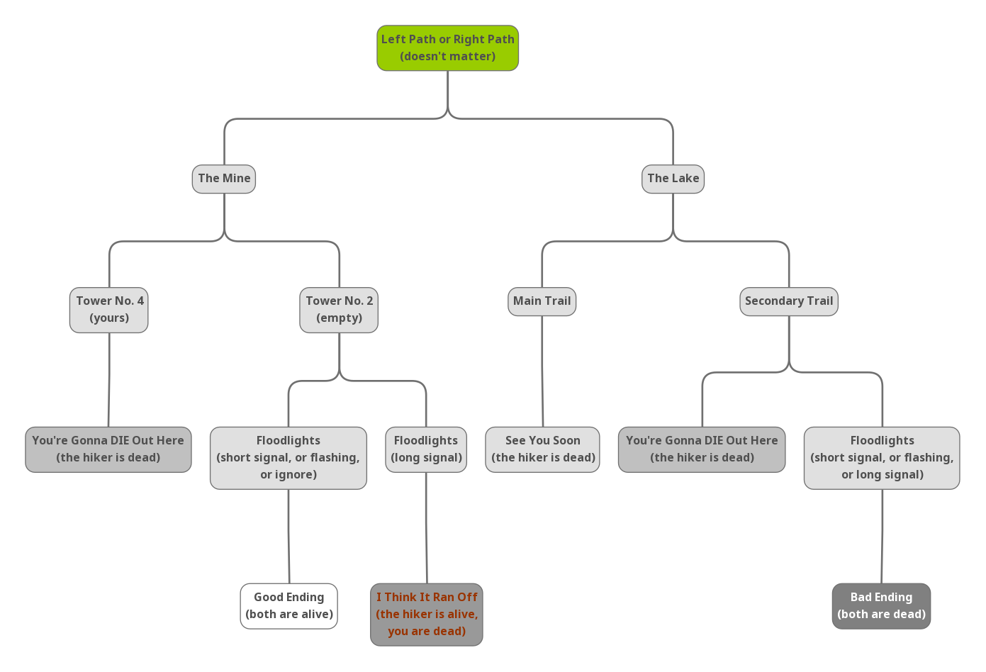
. Here are the different endings explained as well as how to unlock them. Roger Information receivedunderstood. The Mine Tower No.
This means that the final bosses are alive again and can. Filipino Do You Copy. All Endings Explained and How to Unlock Them.
Whether youve finished the game for the first time or have yet to reach the finale Elden Ring boasts a total of six. Video Game Do You Copy. They can be achieved by completing Night 5 Night 6 and Custom Night respectively.
Its a normal night in watchtower 4 until a distressed hiker calls in on the radio. Endings are cutscenes at the end of each completed run. Ultimates best ending there are still options for players to play through the other two finales in case theyre feeling bold.
And you also hear some echoing amongst the trees in the forest. The first ending is triggered only if the hiker dies in the game. Elden Ring features not one but six different endings each with varying unlock requirements.
Will you lead him to safety. Its a fast-talking typhoon of belligerent chaos. This is the full walkthrough and its several possible endings of Do You Copy.
May also mean Repeat back to me the information I just gave you. The Lake Main Trail Secondary Trail. Ultimates World of Light mode is filled with secrets and.
There are twists turns and character motivations that are never truly explained. After any ending loading the save file brings the Knight back to the Bench that was last rested on while recording the defeated bosses in the Hunters Journal. There are 16 endings in Rebirth with 2 more added in Afterbirth 2 added in Afterbirth and another 2 added in Repentance.
They can be unlocked by killing the boss at the end of chapters 3-6. Look at our Devlog for patch notes. Do You Copy is a game complete with voice acting and a lot of build-up.
Metal Gear Solid 5. The endings of Shin Megami Tensei III Nocturne have two general styles. The Lake The Mine.
4 Tower No. No matter what you do the game developer is still the one in control of everything. The Phantom Pain is a game of deception.
Copy Mostly used to acknowledge received information. All work is original content. Here is a definition from Merriam-Webster on line for CB citizens band.
A range of radio-wave frequencies that in the US. When suddenly a hiker starts crying bloody murder that he is being chased by something. The following is a list of all endings that can be achieved in Hollow Knight.
Is an indie game mostly made as part of a game jam. Many games involve more than one possible ending depending on the players actions. Were you looking for the endings in FNaF World.
Join me as we explore one of the many possible. While theres a particular route that leads to Super Smash Bros. In the game the Goatman resumes his killing activity by trying to mimic the voice of.
They are all different and some depend on the players route through the game. Out I have finished talking to you and do not expect a reply. They can be viewed in the stats section of the.
You see some article clippings all over your board in the tower. Made in 48hours for asylumjam2017. The Gracewind Goatman otherwise known as The Goatman is a mysterious creature and the central antagonist of Do You Copy.
Thought to be a simple urban legend in Gracewind it is an actual creature that has killed many people in the past decades and even causing paths to be put off-limits. As a nightwatchman youre doing your every night rounds while wondering if the string of missing people is the work of the rumored Gracewind Park Goatman. Without spoiling the ending youre in for a suspensful ride.
Like its classic board game inspiration Clue is a careful scramble. So far latest version included. There are 3 endings that the player can achieve in Five Nights at Freddys.
There are actually 4 choices that matter. Half of the endings involve accepting Reasons to create a world which are the worldviews of each antagonist while the latter half of the games endings involve rejecting them to make a. Its a normal night in Tower 4 at the Gracewind Park.
Other than that the save file is in the state that it was before the final bosses were defeated. There are numerous endings to A Dark Place including the good bad true and fake endings but the truth of interpreting the game actually comes from the realization that it doesnt matter which ending you get. Two choices about Floodlights whether do a signal and which kind of it.
Is horror based Not for kids song by ShurkOfficial intro by meI am very sorry for how I acted a few months ago I was stressed and was in high school at the t. There are multiple endings. The rest of the endings get triggered when both the characters live in the game or both of them die.
What could it be. Clear I have finished talking to you and will be shutting my radio off. Super Smash Bros.
Why There Are 3 Endings And What Happens In Each. Also Do you understand. YoutubersStreamers have permission to film and stream.
The second one is triggered only if the goatman dies. While the game is pretty polished the ending could use some work. Do you copy is a horror game with the protagonist confined in a roomSub to gamersault gamer sault for more horror g.
It means Do you hear me or Did you get that. Do you copy story and ending explained. Answer All Right to Isamus dialogue option after completing the Temple of Amala.
All of the games in the Five Nights at Freddys series end in one way or another. Clue Ending Explained. Made with Universal Unreal Engine 4 Unlocker usage instructions on their website.
Inside Game 2020 Ending Story Game Explained Inside Games Story Games Ending Story
Cher And Zher Endings Word Sort Differentiated Seat Work Word Sorts Differentiation In The Classroom Words
Story Leads And Endings Bundle Explanations Of Both Leads And Endings Writing Workshop Elementary Writing Reading Workshop
An Editor S Definition Of A Story Ending Cliffhangers And All Fiction Writing Writing Non Fiction Writing
Writing Narrative Endings Young Teacher Love Writing Mentor Texts Personal Narrative Writing Teaching Narrative Writing
Tumblr Azura S Endings And General Imagery Across All Three Routes Hit A Lot Of The Same Notes In Te Fire Emblem Fates Azura Fire Emblem Fire Emblem Awakening
Chains How To Fix Fullscreen Bug And Get Better Resolution Fix It Get Well Best Resolution
Email Endings Can Make Correspondence Personal And Professional Book Names How To Apply Correspondence
Diverse Narrative Endings Student Copy Mentor Texts Narrator Writing Folders
Do You Copy Endings Here S All You Need To Know About The Popular Horror Game
The First Year As A Teacher Can Be A Daunting One Let Us Help You Get Off To An Awesome Start This Fre First Year Teaching Teacher Survival Teaching Freebies
Warp Factory Logic Gates Guide In 2021 Logic Nand Gate Gate Design
Clue Ending Explained Why There Are 3 Endings And What Happens In Each Three Different Endings All Of Which Plausi Clue Movie Singing Telegram Glamour World
Excellent Endings Handout And Poster Homeschool Writing Teaching Writing Writing Workshop




Comments
Post a Comment